Organisation

Institut for Bio- og Kemiteknologi

Gustav Wieds Vej 10 D   
8000 Aarhus  
Omstilling tlf. +45 8715 0000
E-mail: bce@au.dk

CVR-nr.: 31 11 91 03
EAN: 5798000433823
Stedkode: 6311

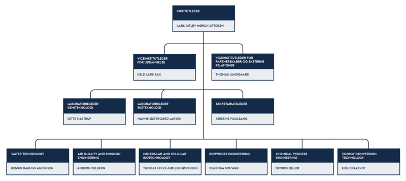
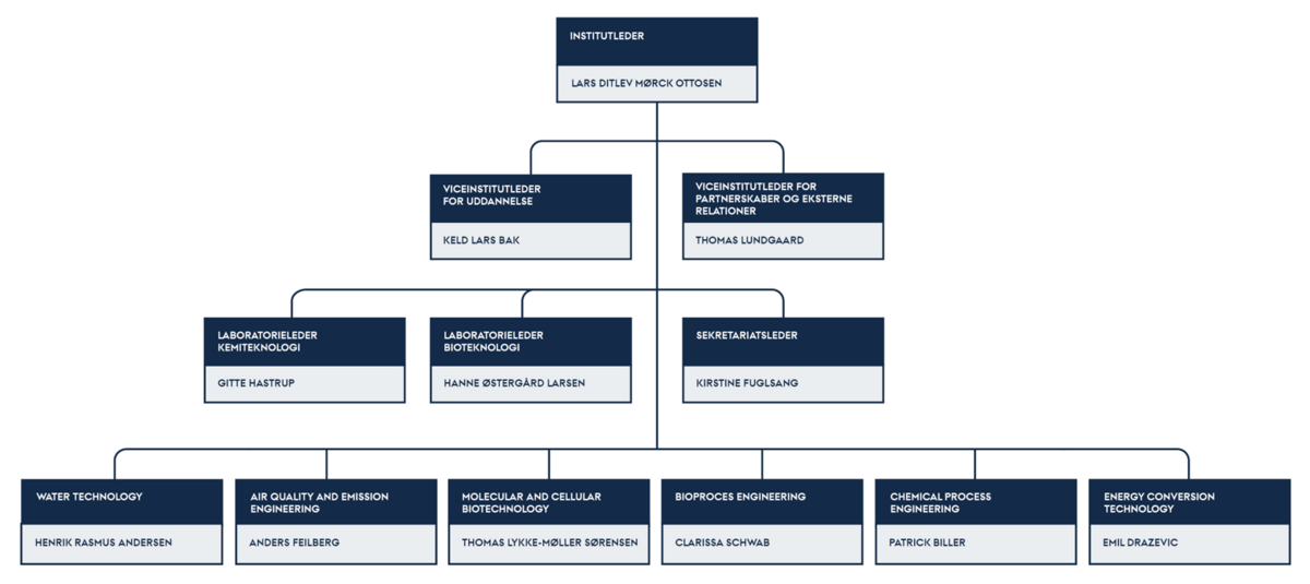
Organisationsdiagram