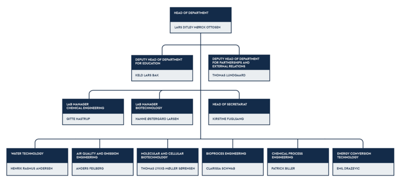
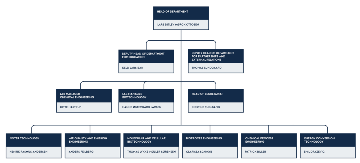
Organisation

Department of Biological and Chemical Engineering

Gustav Wieds Vej 10 D
8000 Aarhus  
Phone: +45 8715 0000
E-mail: bce@au.dk

CVR-nr.: 31 11 91 03
EAN: 5798000433823
Place number: 6311

Organisation Chart